Project #1 - PCB Design

2010/03/04

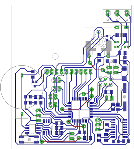
With electronic schematic ready I created a PCB from it. The process was rather straightforward - Eagle created the PCB project automatically (“Board” button). Then I had to set my PCB size, and place all the elements on the board. I also had to use “Mirror” command on every SMD component to transfer them to the bottom side of the board - so that all the connections are on one side of the board (blue color is default for connections on the bottom).

I decided not to use autorouter, so routing was a rather lengthy process - like a huge jigsaw. At first I wanted to conform to placement and routing rules in Atmel AVR042 Note (place decoupling capacitor as close to μC as possible, etc.) and in DS1307 RTC datasheet (do not route any wires under DS1307 RTC circuit). But eventually I gave up on these precautions - I wasn’t sure if they really matter with home-made PCBs. Also I lacked some Eagle skills to implement them properly (for example how to create ground planes). I’ll try to learn these things next time.

One more thing to check when developing non-professional PCB is route spacing, and element pad size. Narrow routes placed near to each other may cause problems with etching. Small element pads are more prone to damage from drilling. I know no easy way to change size of pads in Eagle - probably the only way is to modify the symbol of the element.

The result is below - as you can see I already took into consideration dimensions of casing that I am going to use - that’s why there is a hole in the middle.

PCB Board layout

Board file.